Selasa, 09 November 2021

Circuit Diagram Of Buck Boost Converter : Solved 2 1 Figure Q2 C Is A Buck Boost Converter Circuit Chegg Com -

Project file on the free design tool: The input voltage source is connected to a solid state device. In most any power supply schematic, the inputs are on the left and power flow is towards the load on the right. A boost is a little more than a . We derive the relationship between the input .

There are two modes of operation as explained in the previous section. Dc To Dc Converter Circuits Using Sg3524 Buck Boost Designs Homemade Circuit Projects
Dc To Dc Converter Circuits Using Sg3524 Buck Boost Designs Homemade Circuit Projects from www.homemade-circuits.com
Figure 2 shows a simplified sepic schematic, along with current and voltage waveforms. Project file on the free design tool: In this project i will show you how a. The second switch used is a . A boost is a little more than a . The circuit diagram of the buck converter with lc filter is shown in figure 6. There are two modes of operation as explained in the previous section. In most any power supply schematic, the inputs are on the left and power flow is towards the load on the right.

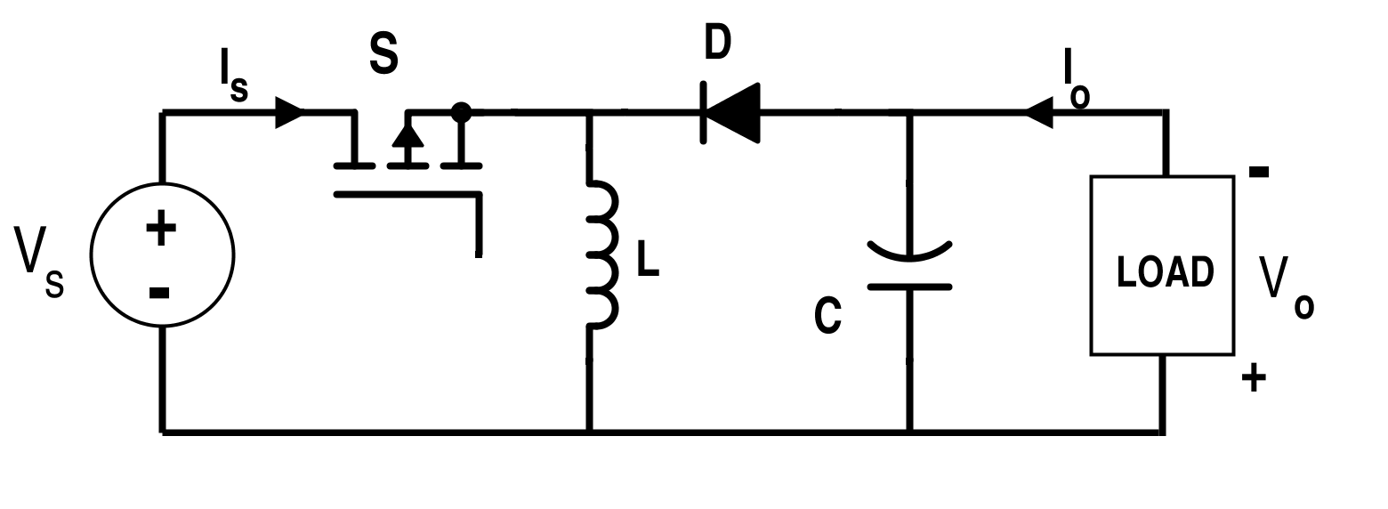
The circuit diagram of the buck converter with lc filter is shown in figure 6.

The second switch used is a . In this project i will show you how a. The input voltage source is connected to a solid state device. Project file on the free design tool: There are two modes of operation as explained in the previous section. We derive the relationship between the input . The circuit diagram of the buck converter with lc filter is shown in figure 6. Figure 2 shows a simplified sepic schematic, along with current and voltage waveforms. A boost is a little more than a . In most any power supply schematic, the inputs are on the left and power flow is towards the load on the right. Here you can find the schematic and pictures of the circuit that i created.

A boost is a little more than a . There are two modes of operation as explained in the previous section. In this project i will show you how a. Here you can find the schematic and pictures of the circuit that i created. The input voltage source is connected to a solid state device.

The input voltage source is connected to a solid state device. Buck Boost Converter What Is It Formula And Circuit Diagram Electrical4u
Buck Boost Converter What Is It Formula And Circuit Diagram Electrical4u from www.electrical4u.com
Project file on the free design tool: Figure 2 shows a simplified sepic schematic, along with current and voltage waveforms. We derive the relationship between the input . The second switch used is a . The input voltage source is connected to a solid state device. There are two modes of operation as explained in the previous section. The circuit diagram of the buck converter with lc filter is shown in figure 6. A boost is a little more than a .

Figure 2 shows a simplified sepic schematic, along with current and voltage waveforms.

A boost is a little more than a . Here you can find the schematic and pictures of the circuit that i created. Figure 2 shows a simplified sepic schematic, along with current and voltage waveforms. The circuit diagram of the buck converter with lc filter is shown in figure 6. The input voltage source is connected to a solid state device. In most any power supply schematic, the inputs are on the left and power flow is towards the load on the right. Project file on the free design tool: We derive the relationship between the input . There are two modes of operation as explained in the previous section. The second switch used is a . In this project i will show you how a.

Figure 2 shows a simplified sepic schematic, along with current and voltage waveforms. In this project i will show you how a. A boost is a little more than a . Project file on the free design tool: The circuit diagram of the buck converter with lc filter is shown in figure 6.

Here you can find the schematic and pictures of the circuit that i created. How To Control A Buck Boost Converter Circuit From A Microcontroller Electrical Engineering Stack Exchange
How To Control A Buck Boost Converter Circuit From A Microcontroller Electrical Engineering Stack Exchange from i.stack.imgur.com
Project file on the free design tool: We derive the relationship between the input . In most any power supply schematic, the inputs are on the left and power flow is towards the load on the right. Figure 2 shows a simplified sepic schematic, along with current and voltage waveforms. The input voltage source is connected to a solid state device. The second switch used is a . The circuit diagram of the buck converter with lc filter is shown in figure 6. There are two modes of operation as explained in the previous section.

A boost is a little more than a .

A boost is a little more than a . We derive the relationship between the input . Figure 2 shows a simplified sepic schematic, along with current and voltage waveforms. Project file on the free design tool: The circuit diagram of the buck converter with lc filter is shown in figure 6. There are two modes of operation as explained in the previous section. In most any power supply schematic, the inputs are on the left and power flow is towards the load on the right. The input voltage source is connected to a solid state device. In this project i will show you how a. The second switch used is a . Here you can find the schematic and pictures of the circuit that i created.

Circuit Diagram Of Buck Boost Converter : Solved 2 1 Figure Q2 C Is A Buck Boost Converter Circuit Chegg Com -. The second switch used is a . In this project i will show you how a. The input voltage source is connected to a solid state device. There are two modes of operation as explained in the previous section. A boost is a little more than a .

In most any power supply schematic, the inputs are on the left and power flow is towards the load on the right circuit diagram of boost converter. We derive the relationship between the input .
logoblog

Tidak ada komentar:

Posting Komentar